Easy-to Equipment

Equipment activation

Equipment requirements


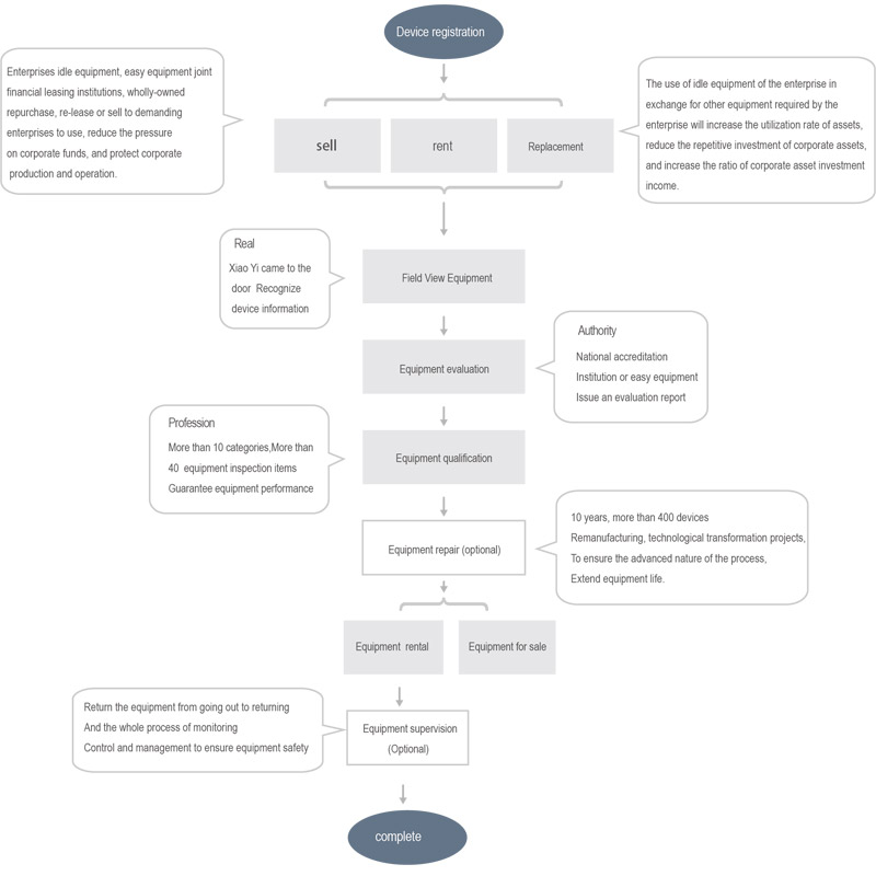
Easy Equipment is a professional second-hand equipment deployment platform that integrates coal enterprises, equipment manufacturers, evaluation agencies, financial leasing institutions, property rights trading centers and life-cycle management companies.



China Coal Industry Association
God of China Shenhua Energy Co., Ltd.
East Coal Branch
Shenhua Ningxia Coal Industry Group Co., Ltd.
Shenhua Xinjiang Energy Co., Ltd.
Zhengzhou Coal Mining Machinery Group Co., Ltd.
Inner Mongolia Yitai Coal Co., Ltd.
Henan Coking Coal Energy Co., Ltd.
Huiyong Holding Group Co., Ltd.
Shaanxi Jianxin Coal Chemical Co., Ltd.
Ordos Jiatai Mining Co., Ltd.
| Time | Company Name | Number of device models | Mode |
| March 2016 | Yitai Group (private enterprise) | ZY6800/14/32(100frame) | Enliven |
| August 2017 | Coking Coal Group (State-owned Enterprise) | ZY13000/25/50(120frame) | Enliven |
| May 2018 | Shanxi Group (Private Enterprise) | ZY6800/09/20 (130frame) | Enliven |
| January 2019 | Yitai Group (private enterprise) | ZY13000/28/63(130frame) | Enliven |
| May 2019 | Shendong Company (central enterprise) | ZY7600/22/45 (148frame) | Enliven |
| August 2019 | Shendong Company (central enterprise) | ZY9000/24/50(28frame) | Enliven |
| Time | Company Name | Number of device models | Mode |
| March 2016 | Beijing Coppert (private enterprise) | ZY6800/14/32(100frame) | Sell |
| August 2017 | Jiatai Mining (Private Enterprise) | ZY13000/25/50(120frame) | lease |
| May 2018 | Jiatai Mining (Private Enterprise) | ZY6800/09/20 (130frame) | Sell |
| January 2019 | Lijiata Coal Mine (State-owned Enterprise) | ZY13000/28/63(130frame) | Sell |
| May 2019 | Hangda Mine (Private Enterprise) | ZY7600/22/45 (148frame) | Sell |
| August 2019 | Jinshen Company (State-owned Enterprise) | ZY9000/24/50(28frame) | lease |